12AX7Aによるバランス変換回路と、12AT7—6CG7の2段差動アンプで前段を構成
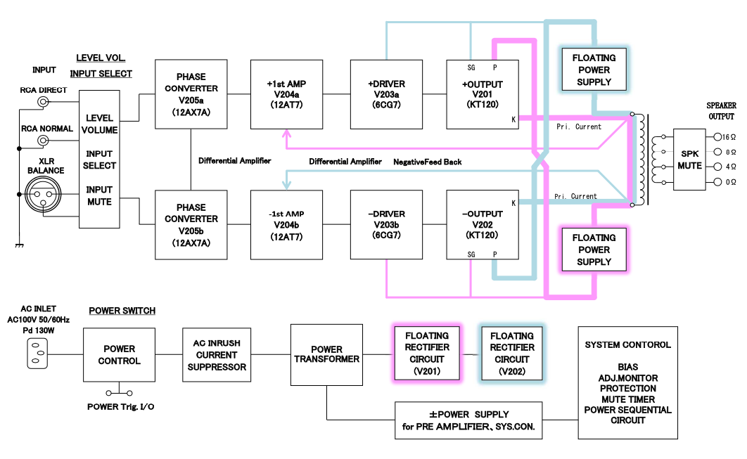
本機のブロックダイアグラムを第3図に、実際の回路を第4図に示します。2段の回路構成となっており、12AX7A(V205)による無帰還構成の差動増幅回路によってアンバランス入力信号は同振幅で逆位相のバランス信号に変換され、12AT7(V204)と6CG7(V203)で構成された2段差動アンプへ入力されます。
第3図 本機の回路ブロックダイアグラム

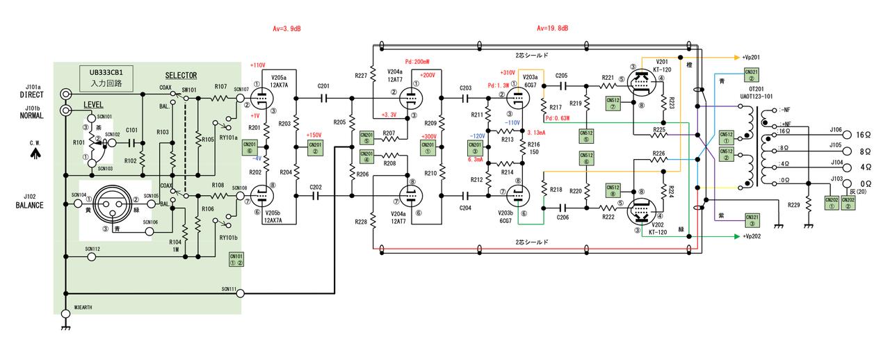
第4図 本機の回路図

サークロトロン出力回路は出力管のカソードに100%の電圧帰還が生じますので、6CG7(V203)は大振幅出力が要求されます。このため、6CG7(V203)はカソード電圧−110V、負荷抵抗への供給電圧480Vでプレート電圧310Vの直流動作点に設定されています。加えて、負荷抵抗への供給電圧は励振される出力管(V201、V202)のカソードによりブートストラップされる(出力管カソード電圧の上昇によって底上げされる)こととなり、要求される出力管の励振電圧520V(P-P)に対し、無歪み600V(P-P)を超える大振幅出力を得ております。第5図の出力回路の模式図を参照してください。
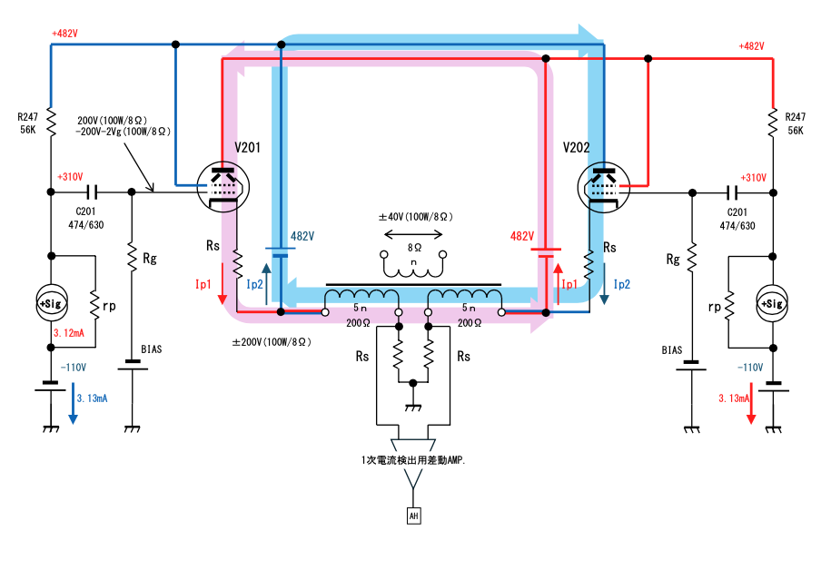
第5図 本機の出力回路の模式図

真空管式OTLアンプを基本に、10:1のマッチングトランスを組み合わせる
本機の増幅回路は、高利得差動回路は定電流によりプレート電流が定められ、かつ完全にプラス/マイナスサイクルの動作が対称となっており、回路への供給電圧変動に対する抑圧SVRR(Supply Voltage Rejection Ratio)が高くなっているのが特徴です。
第4図において、CN201④~⑥は定電流回路に接続されています。負帰還は出力管のカソード、言い換えれば出力トランスの1次巻線のホットとコールドから平衡して12AT7(V204)のカソードに帰還されます。出力トランスは負帰還ループから外されておりますが、この出力トランスの代わりにスピーカーのボイスコイルインピーダンス800Ωのスピーカーを接続すれば、95W/800Ωの真空管式OTLアンプとなります。
この基本回路はU・BROS333OTLアンプと同様の動作を行ないます。本機がインピーダンス800Ωのスピーカー用フルバランス動作の真空管式OTLアンプを基本とし、このアンプに10:1のインピーダンスマッチングトランスを組み合わせた構成と主張する所以であります。
なお第5図中のアンプは、1次巻線を流れる電流を検出し、マイコンへ送ります。マイコンでは電圧に変換されたプレート電流の値を累積値として記録します。出力レベルに応じてプレート電流が大幅に変動する本機のようなAB級動作のアンプでは、動作時間と累積プレート電流値の比率からユーザーが使用時の再生出力が推定できます。
