D130と075を繋ぐための理想的なクロスオーバーネットワークを設計する
D130に075を2.5kHz付近でクロスさせるにはどのようにしたらよいか。一般にクロスオーバーネットワーク(パッシブ)が用いられるが、チャンネルデバイダーとマルチアンプでも可能だ。ここでは、比較的簡単なクロスオーバーネットワークについて考えてみたい。
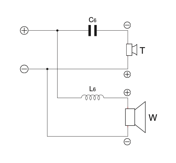
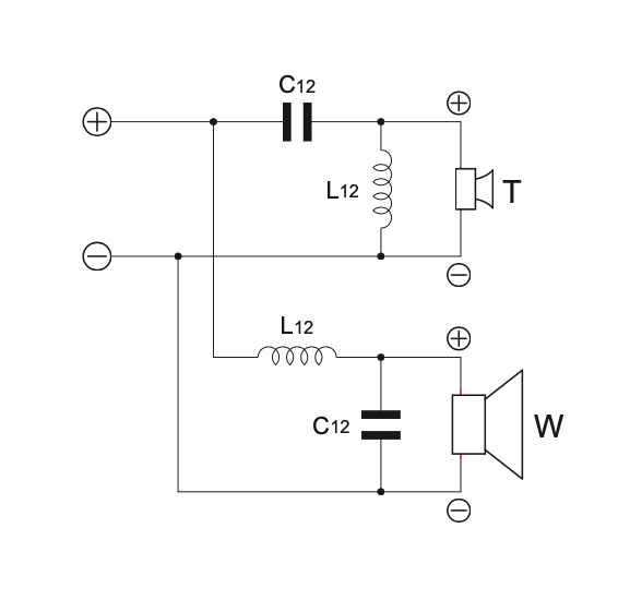
クロスオーバーネットワークは、コンデンサーとコイルで構成され、クロスのさせ方で−6dB/oct(第1図)、−12dB/oct(第2図)のタイプがある。交流の周波数が高くなるほど通しやすいコンデンサーを介してトゥイーターに、交流の周波数が高くなるほど通しにくいコイルを介して中低音部ユニットに接続する。
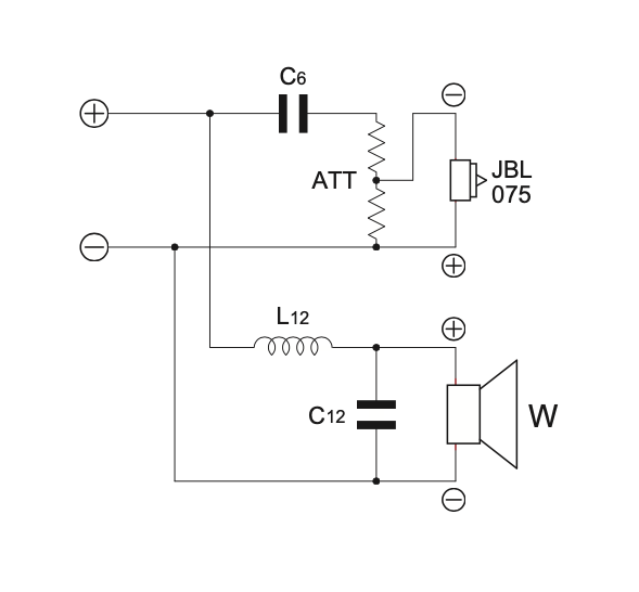
D130と075の組合せは、古くから行なわれており、使用可能なJBL製ネットワークもある。D130専用ではないがN2400、N2500、N2600が参考になる。いずれもクロス周波数は2.5kHzで、低音部はコイルとコンデンサーの−12dB/octだが、075を想定した高域側はコンデンサーのみの−6dB/octの5kHzクロスで、2.5kHz付近では−12dBのネットワークと同等になるようにしている(第3図)。一般にホーン型トゥイーターは、ホーンのカットオフ周波数以下ではロードはがかからなくなるので、急に振幅が大きくなり、破損の可能性が高くなる。そのため、急峻に切れる−12dB/octのネットワークを使用するが、075は、2kHz以下は急激に減衰しているため、うまく適合しない。一方、コンデンサー1個のみの緩い減衰の−6dB/octでは、必然的に使用可能な最低周波数の2倍程度でクロスし、低音を切る必要がある。
では、D130の方はどうだろうか。D130は、2kHzくらいのピークから−6dB/oct程度で緩やかに6kHzまで減衰しているので、JBLのネットワークのように−12dB/octクロスでは、2kHz以上の減衰量が大きくうまく繋がらない可能性がある。また、ネットワークのコイルの直流抵抗分が直列となるので、ダンピングが悪くなり、軽快な低音の音質を損なう可能性もあるので、D130の高音はそのままにした方が、良さを引き出しやすいと思われる。
以上のような考察から、D130はそのままで、075をコンデンサー1個でつなぐ具体的手法として、5kHz、−6dB/oct(−3dBクロス)でクロスさせ、アッテネーターで音圧調整するローカット型ネットワークとするのがよいだろう。
第1図 2ウェイ −6dB/octクロスオーバーネットワークの基本回路
第2図 2ウェイ −12dB/octクロスオーバーネットワークの基本回路
第3図 JBL 075用クロスオーバーネットワークの例



